幼儿常见饮食问题解决方案
时间:2026-01-15阅读量: 次
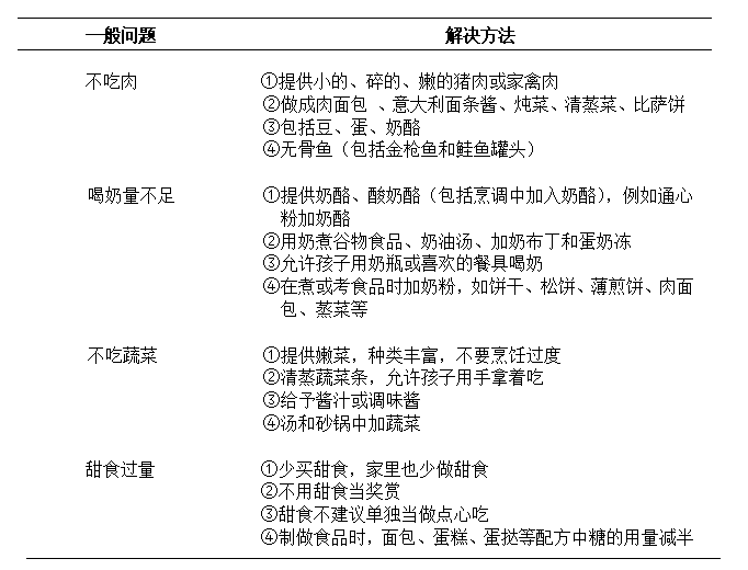
父母常常关心孩子进食量是否足够,一般会关注不爱吃肉;不爱喝奶;不喜食蔬菜;过多吃甜食、冷饮等方面。其实家长可以从现有的饮食问题中逐步引导孩子,通过纠正饮食行为来解决营养问题。
以上方法适用于消化功能正常、无食物过敏等疾病的幼儿。
父母常常关心孩子进食量是否足够,一般会关注不爱吃肉;不爱喝奶;不喜食蔬菜;过多吃甜食、冷饮等方面。其实家长可以从现有的饮食问题中逐步引导孩子,通过纠正饮食行为来解决营养问题。
以上方法适用于消化功能正常、无食物过敏等疾病的幼儿。